更新时间:2026-04-02
浏览次数:28
重氮化反应,是芳香族伯胺与亚硝酸(通常由亚硝酸钠+强酸现场生成)在低温下反应,生成芳香族重氮盐的一类重要有机化学反应。
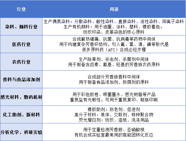
重氮化反应主要应用行业 & 场景

重氮化反应必须注意什么?
①温度必须严格低温(0~5℃为主)
温度高→重氮盐快速分解→放氮气、冲料、爆炸。
局部过热也不行,必须控温均匀。
②pH与酸度要严格控制
酸性不够:重氮盐不稳定,易分解、偶合副反应多。
酸过量太多:原料不溶、反应慢、腐蚀强。
③亚硝酸不能过量、也不能不足
不足:反应不完全,收率低。
过量:副产物多、重氮盐分解、产生有毒氮氧化物。
④反应速度与加料速度要精准
加料太快→瞬间剧烈放热→温度失控。
加料太慢→生产效率低,重氮盐长时间积累风险大。
⑤严禁高温、暴晒、撞击、密闭憋压
重氮盐受热、震动都可能分解爆炸。
⑥防腐、防爆、通风
强酸腐蚀设备;产生NOₓ有毒气体;
反应失控有燃爆风险。
⑦不能长时间存放重氮液
重氮液属于不稳定中间体,一般现做现用。
传统釜式重氮化的核心痛点
釜式传热慢,局部容易过热。一旦放热快于散热,直接冲料、喷料、爆炸。属于国家重点监管危险工艺,监管严、风险大。
(2)批次生产,效率低、产能小
一锅一锅做,升温降温耗时长。难以规模化、连续化生产。
(3)加料难精准,产品质量不稳定
人工或常规泵加料波动大,亚硝酸配比不稳。导致收率波动大、纯度不稳定、批次差异大。
(4)副反应多,三废高、成本高
温度、配比不稳→偶合副产物、焦油增多。
后续提纯难,废水废酸量大。
(5)物料存量大,一旦出事后果严重
釜内几立方物料同时反应,异常时根本来不及处置。属于典型的“高危大存量"工艺。
(6)人工依赖度高,操作强度大、风险高
要盯温度、盯pH、盯加料,劳动强度大。
人为误操作是重大安全隐患。
(7)设备腐蚀严重,维护成本高
客户痛点重氮化反应痛点
1.反应时间长、产品纯度低
2.控温难、安全风险高
3.传质换热效率低
技术突破及问题解决
当客户带着这些难题找到我们微化科技时,我司便立即成立了专门的项目小组,对客户的生产车间进行了实地考察走访,对客户所遇到的难题进行了深度剖析,并经过反复研究与论证,最终决定采用微通道连续流工艺,并结合我司自主研发的HL高粘度气液固传质反应器来为客户解决难题。
最终,成功通过实验验证,不仅解决了传统釜式工艺原有的痛点难点,还能为客户带来更高的生产效率,更低的生产成本和更高的产品质量,客户对我们的解决方案和设备给予了高度评价。
连续流工艺升级后实现的工艺突破
1.目标产物纯度达到85%
2.精准控温,安全系数大幅提高
3.传质换热效率提升,反应效率也随之提升
4.设备体积较小,降低投资成本,提高企业效益
HL高粘度气液固传质反应器

设备介绍
HL高粘度气液固传质反应器是一种动态微通道反应器,有别于传统的动态管式反应器,利用反应器独有的动态微结构实现物料的充分混合,强化反应过程,广泛应用于高黏度含固反应体系,能够有效的提高反应界面。
设备特点
1.适用高粘度:0-2000cp范围的反应体系
2.适用高含固:固含量25%左右的反应体系
3.比表面积大:可达3000-4000㎡/m³
4.传质效率高:可达釜式传质的100倍左右
5.换热效率高:可精确控制反应温度
应用范围
1.用于硝化、重氮化、氯化、氧化、过氧化、偶合、缩合、烷基化、磺化、酰化、气液沉淀等反应过程
2.用于固体进料、粘稠液体混合、液液非均相、气液反应以及反应过程涉及高粘含固的众多反应体系